Elevated Microglial Cx43 Expression in Alzheimer's Disease Brain Tissue
Researchers first analyzed transcriptomic and multicenter proteomic databases, finding that Cx43 expression levels are significantly elevated in AD patients and positively correlate with Braak staging. Immunohistochemistry revealed increased microglial numbers in AD brain tissue, with the highest density around Aβ plaques, where Cx43 expression was significantly higher compared to regions distant from plaques. Elevated Cx43 was observed around various types of Aβ plaques, but not around Tau NFTs in neurons. Panx1 expression in microglia was low and unchanged, while astrocytic Cx43 was also elevated but to a lesser extent.

Figure 1. Transcriptomic and multicenter proteomic data
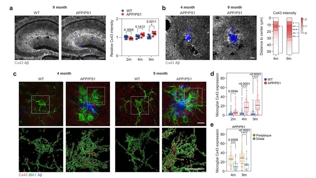
Elevated Microglial Cx43 and Enhanced Hemichannel Activity in AD Mouse Models
In APP/PS1 mice, microglia first exhibit abnormal Cx43 expression, driving disease progression: no changes were observed at 2 months; from 4 months, Cx43 expression and hemichannel activity in microglia around hippocampal/cortical plaques increased concurrently; by 9 months, microglial activity distant from plaques also rose. This activity was significantly inhibited by CBX and the Cx43-specific peptide Gap26, suggesting it as an intervenable target. Additionally, astrocytic Cx43 was elevated, while oligodendrocyte lineages showed no significant changes, indicating cell-type specificity.

Figure 2. Increased microglial Cx43 correlates with Aβ pathology in AD mouse models
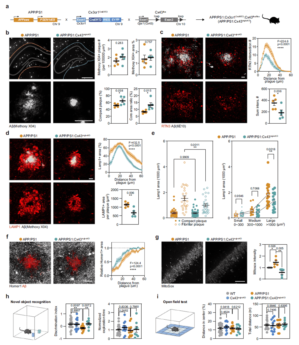
Specific Knockout of Microglial Cx43 Ameliorates AD Pathology and Improves Cognition
In APP/PS1:Cx43^mgl-cKO mice, although the total number and area of Aβ plaques remained unchanged, the proportion of compact plaques increased. Correspondingly, neuronal degeneration around plaques, marked by RTN3 and LAMP1, decreased, particularly around fibrillar and large plaques. Postsynaptic marker Homer1 increased, and MitoSox staining indicated reduced oxidative stress. Behavioral tests showed that Cx43 knockout improved the discrimination index in novel object recognition, with no effect on wild-type mice. Myelin loss was reduced, while astrocyte numbers remained largely unchanged.

Figure 3. Alleviating AD pathology and cognitive deficits by deleting microglial Cx43
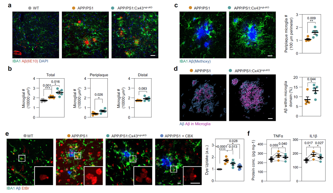
Microglial Cx43 Deletion Promotes a Neuroprotective Response State
In APP/PS1: Cx43^mgl-cKO mice, knocking out microglial Cx43 shifted their immune state from "pro-inflammatory/damaging" to "Aβ-containing/neuroprotective": the number and apposition of microglia around plaques increased, hemichannel activity significantly decreased, and TNF-α and IL-1β were downregulated. At the transcriptomic level, the DAM program shifted toward Aβ binding and chemotaxis (upregulated genes like Tlr2, Scarb1, and Apoe), with inflammation and TNF-related genes downregulated, while protective markers (Arg1, Chil3, and Grn) were upregulated and neurotoxic markers (Clec7a, Ch25h, and Tyrobp) were reduced—indicating lower inflammation and stronger protection.

Figure 4. Specific Cx43 knockout in microglia induces a neuroprotective response state in APP/PS1 mice
Lipid Nanoparticle-Based Cx43 Inhibitor Strategy Effectively Suppresses Hemichannels
The TAT-Cx43^266–283 peptide, designed based on the Cx43 intracellular tail sequence, was validated as a selective hemichannel blocker in primary microglia and acute brain slices, effectively inhibiting hemichannel activity without affecting gap junctions, demonstrating target specificity and selectivity. The peptide was encapsulated in DOTAP-CMA crosslinked lipid nanoparticles (TAT-Cx43@LNPs) for sustained release and brain retention. After administration, no abnormalities were observed in cardiac/electrophysiological or routine serum biochemical tests, suggesting a foundation for deliverability and acceptable short-term safety in vivo.

Figure 5. Lipid nanoparticle-based drug delivery system inhibits Cx43 hemichannel activity
TAT-Cx43@LNPs Improves Pathology and Cognition in AD Mice
Starting at 8 months in APP/PS1 mice, weekly administration of TAT-Cx43@LNPs for 6 weeks: At the mechanistic level, reduced Cx43 hemichannel activity in microglia and astrocytes (decreased readouts), with concurrent reductions in D-serine and pro-inflammatory factors; at the pathological level, plaques became denser, with reduced neuronal degeneration/oxidative stress and myelin loss; at the electrophysiological level, LTP was restored; and at the behavioral level, significant improvements were observed in Barnes maze and novel object recognition tasks.

Figure 6. Rescuing neuropathology and cognitive decline in AD mouse models via nanoparticle-delivered Cx43 inhibitors
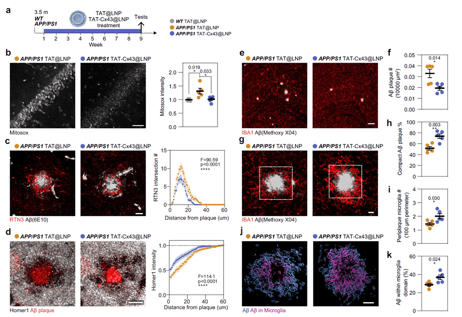
Early-Stage Inhibition of Cx43 Hemichannels Delays AD Progression
In early intervention starting at 3.5 months and continuing to 5.5 months, weekly TAT-Cx43@LNPs administration: at the mechanistic level, significantly suppressed microglial hemichannel activity; at the neuronal level, reduced oxidative stress and degeneration; and at the pathological level, decreased Aβ plaque numbers with more compact structures and enhanced plaque-microglia interactions. These sequential changes suggest that early inhibition of Cx43 hemichannels drives microglia toward a protective state with enhanced engulfment/clearance, reducing plaque-related toxicity and preventing or delaying AD-like pathology progression.

Figure 7. TAT-CX43@LNPs prevents neuropathological processes in early Alzheimer's disease stages
Introduction to Related Targets
abinScience was founded in Strasbourg, France, leveraging the region's exceptional research and innovation ecosystem, focusing on the development and production of high-quality life science reagents. Committed to the vision of "Empowering Bioscience Discovery," abinScience aims to provide efficient and reliable experimental solutions to global researchers, advancing cutting-edge life science research.
| Type | Cat. No. | Product Name |
|---|---|---|
| Protein | HB620012 | Recombinant Human CX43/GJA1 Protein, N-His |
| Antibody | HB620016 | Research Grade Anti-Human CX43/GJA1 (ALMB-0168) |
| HB620014 | Anti-CX43/GJA1 Polyclonal Antibody | |
| HB620013 | Anti-Human CX43/GJA1 Antibody (SAA0822) | |
| HB620023 | Anti-Human CX43/GJA1 Antibody (SAA0823) |
+86-027-65523339
중국 우한시 심둔사로 666번지 C동, 우한, 430206

中文
English
한국어
日本語
Español
Français
Русский