Ovarian cancer is one of the deadliest malignancies of the female reproductive system, primarily due to its high recurrence rate and chemoresistance. Previous studies have shown that cancer stem-like cells play a critical role in resistance and relapse, with the transcription factor SOX2 being a key molecule in maintaining their "stemness." SOX2 is abnormally overexpressed in various cancers, including ovarian cancer, and is closely associated with tumor invasiveness and chemotherapy resistance. However, due to its unique structure as a transcription factor, SOX2 is considered an "undruggable" target. Identifying druggable signaling pathways that drive SOX2 overexpression could offer new therapeutic strategies for platinum-resistant ovarian cancer.
This study, published by the East China Normal University team in Scientific Reports, reveals that AKT1 stabilizes SOX2 protein through phosphorylation, driving its overexpression and conferring chemoresistance, and proposes that AKT1 inhibitors can significantly enhance the efficacy of platinum-based drugs.
SOX2 Overexpression Is Primarily Driven by Post-Transcriptional Regulation
The study first examined SOX2 expression in six ovarian cancer cell lines and clinical tissue samples. Results showed a SOX2 positivity rate of 71.1%, while gene amplification occurred in only ~12–25% of cases, and abnormal transcription levels were observed in approximately 6–9%. No significant correlation was found between gene amplification and protein levels. Analysis of TCGA data further confirmed that concurrent gene amplification and mRNA elevation occurred in only about 2% of cases. This suggests that SOX2's widespread overexpression in ovarian cancer is primarily driven by post-transcriptional mechanisms, such as protein stability regulation, rather than gene amplification or transcriptional abnormalities.

Figure 1. SOX2 is widely and variably expressed in ovarian cell lines and tumors.
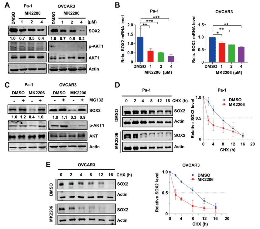
AKT1 Is the Key Kinase Driving SOX2 Stability
Through screening 58 kinase inhibitors in Pa-1 cells, the study identified that AKT inhibitors significantly reduced SOX2 protein levels. Further validation showed that the AKT1-specific inhibitor MK2206 dose-dependently decreased SOX2 protein and mRNA levels in Pa-1 and OVCAR3 cells. When the proteasome inhibitor MG132 was added, the SOX2 reduction caused by MK2206 was significantly blocked, and the protein half-life was shortened from ~10 hours to <4 hours, demonstrating that AKT1 maintains SOX2 stability by preventing proteasome-dependent degradation. AKT1 knockdown similarly led to a significant reduction in SOX2, while AKT1 overexpression increased SOX2 levels, an effect fully reversed by MK2206.

Figure 2. AKT primarily drives SOX2 overexpression by promoting SOX2 protein stability.
AKT1 Stabilizes SOX2 via T116 Phosphorylation
Co-immunoprecipitation analysis revealed that co-expression of AKT1 and SOX2 enhanced SOX2 phosphorylation at the T116 site. SOX2 mutants (T116A non-phosphorylatable and T116D phospho-mimetic) stably expressed in OVCAR3 cells were insensitive to MK2206 treatment, while endogenous SOX2 was significantly reduced. This indicates that T116 phosphorylation is essential for AKT1-mediated SOX2 stabilization.

Figure 3. AKT promotes SOX2 protein stability by phosphorylating the T116 site.
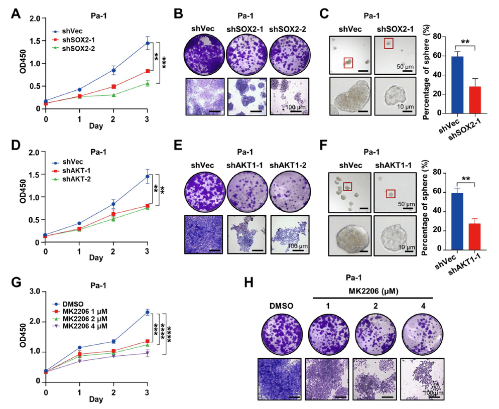
AKT1 and SOX2 Jointly Maintain Ovarian Cancer Cell Stemness and Proliferation
In Pa-1 and OVCAR3 cells, SOX2 knockdown significantly inhibited cell proliferation (CCK8 assay), colony formation, and tumor sphere formation. AKT1 knockdown produced similar inhibitory effects as SOX2 knockdown. MK2206 also dose-dependently suppressed cell proliferation, colony formation, and tumor sphere formation. These findings indicate that AKT1 and SOX2 have highly overlapping functions in maintaining ovarian cancer cell stemness and proliferation, and inhibiting AKT1 can serve as a substitute for directly targeting SOX2 to achieve anti-tumor effects.

Figure 4. AKT and SOX2 are critical for tumor stem cell characteristics and proliferation in SOX2-high Pa-1 cells.
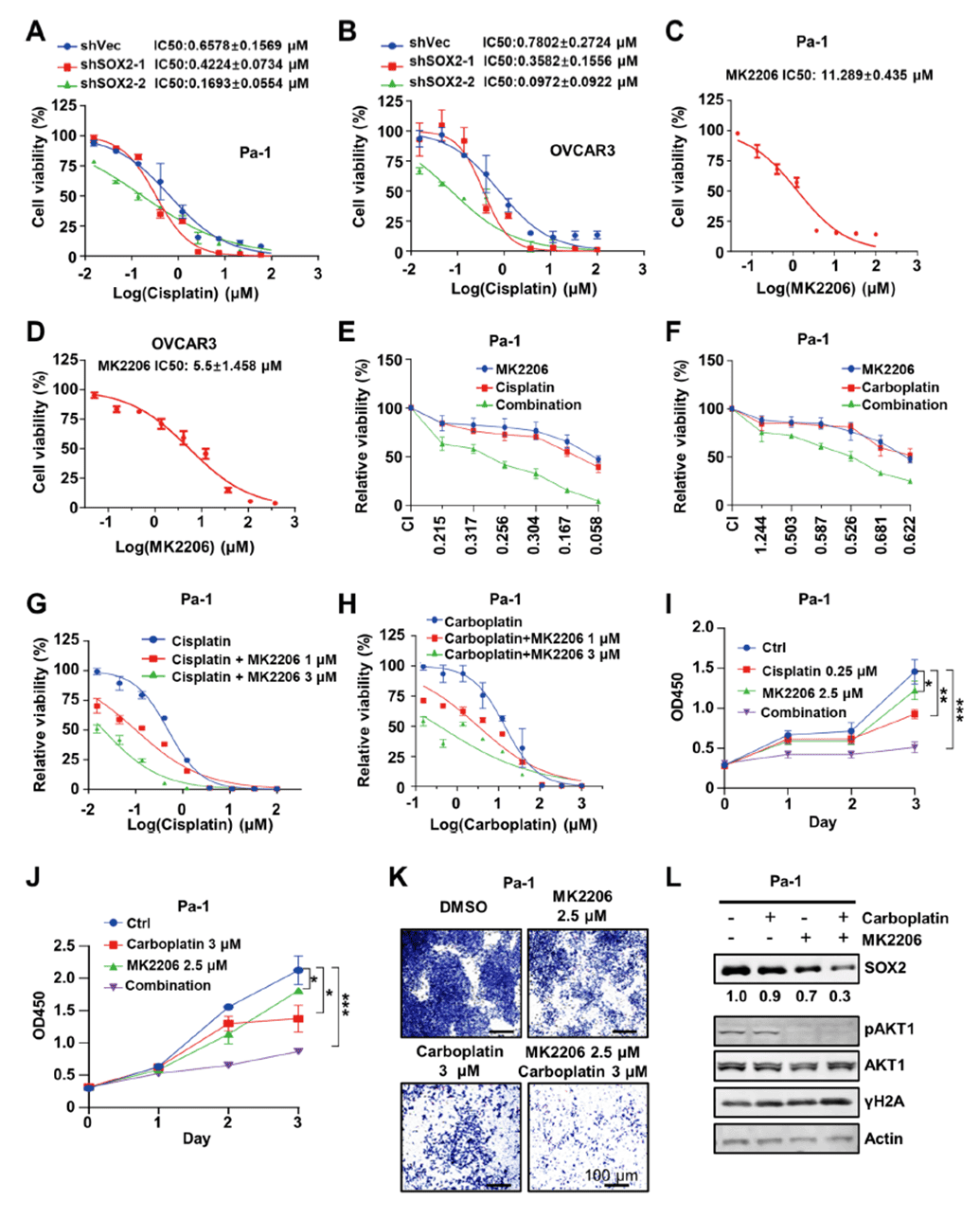
AKT1 Inhibition Significantly Enhances Platinum Drug Efficacy
SOX2 knockdown significantly increased the sensitivity of Pa-1 and OVCAR3 cells to cisplatin. MK2206 alone had IC50 values of approximately 11.3 µM and 5.5 µM in Pa-1 and OVCAR3 cells, respectively. Combination therapy analysis showed that MK2206 synergized with cisplatin or carboplatin in Pa-1 cells, with low-dose combinations significantly inhibiting cell proliferation and colony formation while synergistically reducing SOX2 protein levels. Similar synergistic trends were observed in OVCAR3 cells. This suggests that the "AKT1 inhibition + platinum drug" combination strategy could overcome chemoresistance in SOX2-positive ovarian cancer.

Figure 5. Inhibiting AKT with MK2206 sensitizes SOX2-high ovarian cancer cells to chemotherapy.
Overall, this study focuses on the abnormal overexpression of SOX2 in ovarian cancer, noting that it is primarily driven by protein stability rather than gene amplification or transcriptional upregulation. Through small-molecule screening and genetic manipulation, the authors identified AKT1 as a key upstream regulator: AKT1 phosphorylation of SOX2 at the T116 site significantly extends its half-life and inhibits proteasome degradation, thereby maintaining stemness and proliferation. Conversely, AKT inhibitors (such as MK2206) or AKT1 knockdown shorten SOX2's half-life and reduce its levels, leading to decreased colony/sphere formation and proliferation. Functionally, inhibiting AKT or reducing SOX2 levels enhances sensitivity to cisplatin/carboplatin, with MK2206 and platinum drugs showing synergistic effects accompanied by SOX2 downregulation. Collectively, the AKT1–SOX2 axis is a critical node in platinum resistance and stemness maintenance, suggesting that the "AKT inhibitor + platinum drug" combination holds potential translational value for SOX2-positive ovarian cancer, pending further validation in animal models and clinical studies.
Founded in Strasbourg, France, the abinScience brand leverages the region's exceptional research and innovation ecosystem to focus on developing and producing high-quality life science reagents. Committed to the vision of "Empowering Bioscience Discovery," abinScience strives to provide global researchers with efficient and reliable experimental solutions to advance cutting-edge life science research.
Below is a list of AKT1 and SOX2-related protein and antibody products offered by abinScience:
| Type | Product Code | Product Name |
|---|---|---|
| Protein | HB610012 | Recombinant Human AKT1 Protein, N-His |
| ZA455012 | Recombinant Zebrafish akt1 Protein, N-His | |
| HW455012 | Recombinant Human SOX2 Protein, N-His | |
| Antibody | HB610014 | Anti-AKT1 Polyclonal Antibody |
| MB610013 | Anti-Phospho-AKT1 (pS473) Antibody (P8.H9) | |
| MB610023 | Anti-Phospho-AKT1 (pS212) Antibody (SAA0279) | |
| HB610013 | Anti-Phospho-AKT1 (pS473) Antibody (SAA0300) | |
| HB610023 | Anti-Human AKT1 Nanobody (SAA1080) | |
| HB610033 | Anti-Human AKT1 Nanobody (SAA1231) | |
| ZA455014 | Anti-Zebrafish akt1 Polyclonal Antibody |
+86-027-65523339
Bâtiment C, No. 666, Rue Shendunsi, Wuhan, 430206, Chine
中文
English
한국어
日本語
Español
Français
Русский