Please ensure Javascript is enabled for purposes of website accessibility
Accueil > Support > Flow Lab Notes & Revues OMIP

Macrophage Functions and Detection Technologies丨An Overview of Macrophage Classification, Functions, and Research Methods

Date de publication : 2026-01-22  Nombre de vues : 101

I. Introduction to Macrophages

As a core component of the innate immune system, macrophages originate from bone marrow hematopoietic stem cells. After progressing through the monocyte stage, they colonize various tissues and organs, differentiating into tissue-resident macrophages with specialized functions—such as Kupffer cells in the liver, microglia in the brain, and osteoclasts in bone tissue. Their crucial roles in host defense, inflammatory regulation, tissue homeostasis maintenance, and disease progression have been widely documented.

In recent years, macrophage research has emerged as a hotspot in immunology and biomedicine. From basic immunology to clinical studies, growing attention has been paid to the roles of macrophages in infection, tumorigenesis, immune regulation, and chronic diseases. According to literature data from PubMed, the number of macrophage-related studies has increased annually, exceeding 22,000 publications in 2025. With deeper insights into macrophage functions, an increasing number of studies are focusing on their roles under different pathological conditions and their potential therapeutic applications.

Number of macrophage-related publications

Figure 1. Number of macrophage-related publications (Data source: PubMed)

II. Classification of Macrophages

The classification of macrophages remains a highly controversial topic in immunology. Their phenotypes and functions are regulated by multiple factors, including cytokines, chemokines, transcription factors, epigenetic modifications, metabolic reprogramming, and microenvironmental signals.

Currently, the most widely accepted classification system categorizes macrophages into two major subsets based on their activation status: classically activated macrophages (M1 type) and alternatively activated macrophages (M2 type).
M1 macrophages are primarily induced by interferon-gamma (IFN-γ), lipopolysaccharide (LPS), and granulocyte-macrophage colony-stimulating factor (GM-CSF). They highly express pro-inflammatory cytokines such as TNF-α, IL-6, and IL-12, and produce inducible nitric oxide synthase (iNOS). Possessing potent microbicidal and anti-tumor capabilities, M1 macrophages may also cause tissue damage under certain circumstances.

In contrast, M2 macrophages tend to exert immunosuppressive effects and are involved in processes such as tissue repair and tumor progression. M2 macrophages can be further subdivided into multiple subtypes (M2a, M2b, M2c, M2d), induced by IL-4/IL-13, immune complexes, IL-10/glucocorticoids, and other factors, respectively. They are characterized by high expression of molecules including CD206, CD163, Arg-1, and IL-10.

Notably, while the M1 and M2 phenotypes are widely used in experimental settings, they are not mutually exclusive. These subsets can interconvert under different microenvironments, forming a continuous functional spectrum that reflects the high plasticity of macrophages.

CSF-1-induced differentiation of monocytes into macrophages

Figure 2. CSF-1-induced differentiation of monocytes into macrophages(DOI: 10.1038/s41392-025-02124-y)

Table 1. Phenotypes of Different Macrophages (DOI: 10.1002/JLB.3RU1018-378RR)

Phenotypes Stimuli Markers Functions
Human monocytes/macrophages
M1 IFN‐γ, LPS, GM‐CSF, TNF‐α CXCL9, IL‐12high/IL‐10low, iNOS, IL‐6, CD80, CD86, TNF‐α Pro‐inflammation, microbicidal effect, tumor resistance
M2a IL‐4, IL‐13 CCL17, IL‐1R, CD206, Dectin‐1, IL‐10, DC‐SIGN Anti‐inflammatory, wound healing
M2b LPS+IC, IL‐1β+IC CCL1, IL‐10high/IL‐12low, TNF‐α, CD86, IL‐6 Immunoregulation, promoting infection, tumor progression
M2c IL‐10, Glucocorticoids CXCL13, CD206, CD163, IL‐10, TGF‐β, MerTK Immunosuppression, phagocytosis, tissue remodeling
M2d LPS+A2R ligands, IL‐6 VEGF, IL‐10, TGF‐β Tumor progression, angiogenesis
Mouse monocytes/macrophages
M1 IFN‐γ, LPS, GM‐CSF, TNF‐α CXCL9, IL‐12high/IL‐10low, iNOS, IL‐6, CD80, CD86, TNF‐α Pro‐inflammation, microbicidal effect, tumor resistance
M2a IL‐4, IL‐13 CCL17, IL‐1R, Dectin‐1, IL‐10, Arg‐1, Chil3, FIZZ1 Anti‐inflammatory, wound healing
M2b LPS+IC, IL‐1β+IC CCL1, IL‐10high/IL‐12low, TNF‐α, CD86, IL‐6, LIGHT Immunoregulation, promoting infection, tumor progression
M2c IL‐10, Glucocorticoids CXCL13, CD206, CD163, IL‐10, TGF‐β, MerTK, Arg‐1 Immunosuppression, phagocytosis, tissue remodeling
M2d LPS+A2R ligands, IL‐6 VEGF, IL‐10, TGF‐β, iNOS Tumor progression, angiogenesis

III. Functions of Macrophages

Macrophages exhibit diverse functions in the immune system, participating not only in immune defense but also in tissue repair, chronic inflammation, and tumor immunity.

Immune Defense: Macrophages effectively eliminate harmful substances from the body by phagocytosing pathogens, dead cells, and other exogenous materials, protecting the host from infections.

Immune Regulation: Macrophages can secrete immunosuppressive cytokines (e.g., IL-10, TGF-β) to inhibit excessive immune responses, thereby preventing the development of autoimmune diseases.

Tissue Repair: During tissue injury or inflammation, macrophages contribute to tissue repair and regeneration by secreting pro-reparative factors—with M2 macrophages playing a particularly critical role in this process.

Tumor Immunity: Macrophages display complex and diverse functions in the tumor microenvironment (TME). Some tumor cells induce the conversion of macrophages to the M2 phenotype, which suppresses immune responses and promotes tumor growth and metastasis.

巨噬细胞与肿瘤免疫

Figure 3. Macrophages and tumor immunity (DOI: 10.1158/0008-5472.CAN-20-2990)

IV. Detection Methods for Macrophages

The detection of macrophages is fundamental to studying their functions, phenotypes, and roles in various immune responses. Commonly used detection methods include:

1. Gene Expression Analysis: Quantitative real-time PCR (qPCR) technology enables the detection of expression levels of M1- and M2-related genes, such as TNF-α, IL-10, Arg-1, and iNOS.

Primer sequences for quantitative real-time PCR

Figure 4. Primer sequences for quantitative real-time PCR

2. Protein Level Detection:  Western Blot (WB) can be used to detect the expression of specific proteins, such as iNOS, Arg-1, and CD206. Enzyme-linked immunosorbent assay (ELISA) and liquid chip technology allow for the quantitative measurement of cytokine levels (e.g., IL-6, IL-10, TNF-α) in cell supernatants or serum.

WB/ELISA detection of macrophage-related markers

Figure 5. WB/ELISA detection of macrophage-related markers (DOI: 10.3389/fimmu.2017.01097)

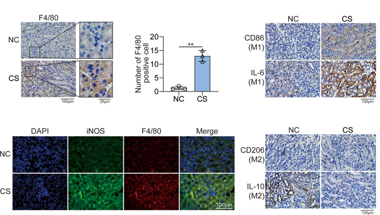
3. IHC/IF:  These techniques are used for the localization and phenotypic identification of macrophages in tissues.

IHC/IF detection of macrophages

Figure 6. IHC/IF detection of macrophages (DOI: 10.1038/s41420-022-00894-w)

4. Flow Cytometry: Combined with multiple surface markers and intracellular staining, flow cytometry enables multiparametric phenotypic analysis and subtyping of macrophages. It is widely applied in macrophage function research and disease diagnosis.

小鼠巨噬细胞流式检测结果

Figure 7. Flow cytometry results of mouse macrophages (DOI: 10.3389/fimmu.2017.01097)

abinScience Products for Macrophage Detection

1. Flow Cytometry Antibodies

2. Recombinant Proteins

3. Other Antibodies

Target Reactivity Product Name Application Catalog No.
iNOS Human Anti-NOS2 Polyclonal Antibody ELISA, IHC, WB HW388014
Arg-1 Human, Mouse, Rat Anti-ARG1/Arginase-1 Polyclonal Antibody ELISA, IHC, WB HY339024
Human, Mouse, Rat, Pig, etc Anti-ARG1 Polyclonal Antibody ELISA, IHC, WB HY339014
CD11b Human Anti-CD11b/ITGAM Polyclonal Antibody ELISA, IHC, WB HY474014
Mouse Anti-Mouse CD11b/ITGAM Polyclonal Antibody ELISA, IHC, WB MY474014
CD86 Human Anti-CD86 Polyclonal Antibody ELISA, IHC, WB HW776014
Mouse Anti-Mouse CD86/B7-2 Polyclonal Antibody ELISA, IHC, WB MW776014
CD206 Human, Mouse, Rat Anti-CD206/MRC1 Polyclonal Antibody ELISA, IHC, WB HB976014
IL-1 Human, Cercocebus atys, Macaca fascicularis, etc Anti-IL1B/IL1F2 Polyclonal Antibody ELISA, IHC, WB HF943014
IL-6 Human Anti-Human IL6 Antibody ELISA, FCM, WB, IHC, IF HY328033
Mouse Anti-Mouse IL6 Monoclonal Antibody ELISA, IHC, WB MY328085
IL-10 Human Anti-Human IL10 Antibody ELISA, WB, IHC, FCM HB997023
TNF-α Human, Dog, Cat, Pig, etc Anti-TNFa/TNF-alpha Polyclonal Antibody ELISA, IHC, WB HF879014
Mouse, Rat, Peromyscus leucopus Anti-TNFa/TNF-alpha Polyclonal Antibody ELISA, IHC, WB MF879014
Danio rerio Anti-Zebrafish TNFa Polyclonal Antibody ELISA, IHC, WB ZA439014
TGF‐β Human, Mouse, Dog, Rat, etc Anti-TGFB1/TGF-beta-1 Polyclonal Antibody ELISA, IHC, WB HF977014
Mouse Anti-Mouse TGFB1/TGF-beta-1 Polyclonal Antibody ELISA, IHC, WB MF977014

abinScience offers a comprehensive range of antibodies and recombinant proteins for macrophage research, widely applicable in experiments such as ELISA, Western Blot, immunohistochemistry, and flow cytometry. These products support researchers in in-depth studies of macrophage polarization, activation, protein expression, functions, and phenotypes. For more macrophage-related products, visit the abinScience official website: www.abinscience.com.

References

[1] Guan F, Wang R, Yi Z, Luo P, Liu W, Xie Y, Liu Z, Xia Z, Zhang H, Cheng Q. Tissue macrophages: origin, heterogenity, biological functions, diseases and therapeutic targets. Signal Transduct Target Ther. 2025 Mar 7;10(1):93.

[2] Anderson NR, Minutolo NG, Gill S, Klichinsky M. Macrophage-Based Approaches for Cancer Immunotherapy. Cancer Res. 2021 Mar 1;81(5):1201-1208.

[3] Raggi F, Pelassa S, Pierobon D, Penco F, Gattorno M, Novelli F, Eva A, Varesio L, Giovarelli M, Bosco MC. Regulation of Human Macrophage M1-M2 Polarization Balance by Hypoxia and the Triggering Receptor Expressed on Myeloid Cells-1. Front Immunol. 2017 Sep 7;8:1097.

[4] Li N, Chen J, Geng C, Wang X, Wang Y, Sun N, Wang P, Han L, Li Z, Fan H, Hou S, Gong Y. Myoglobin promotes macrophage polarization to M1 type and pyroptosis via the RIG-I/Caspase1/GSDMD signaling pathway in CS-AKI. Cell Death Discov. 2022 Feb 28;8(1):90.

[5] Raggi F, Pelassa S, Pierobon D, Penco F, Gattorno M, Novelli F, Eva A, Varesio L, Giovarelli M, Bosco MC. Regulation of Human Macrophage M1-M2 Polarization Balance by Hypoxia and the Triggering Receptor Expressed on Myeloid Cells-1. Front Immunol. 2017 Sep 7;8:1097.

Obtenir un devis gratuit