OMIP-018 focuses on the "memory differentiation process" and links chemokine receptor-mediated migration functions to develop a dual-dimensional "time-space" analytical framework for CD4+ T cell research, providing a core tool for precise functional analysis.
CD4+ T cell subsets are complex and functionally diverse. The association between their memory differentiation stages and tissue homing potential remains incompletely understood. Traditional methods struggle to simultaneously achieve precise phenotyping and functional localization, posing challenges for immunological mechanism research.
By defining memory subsets using CD45RA/CCR7/CD95 combinations and detecting 8 chemokine receptors, it enables simultaneous analysis of differentiation status and homing potential without in vitro stimulation, constructing a "phenotype-function" three-dimensional analytical framework.
In the field of CD4+ T cell research, the OMIP (Optimized Multicolor Immunophenotyping) series has provided core tools for accurately analyzing cell functions. Previously, OMIP-017 focused on differentiating T cell subsets with defined effector functions using combinations of chemokine receptors to rapidly classify Th1, Th2, Th17 subsets. Published in 2013, OMIP-018 introduced a new perspective by focusing on the "memory differentiation process," and links chemokine receptor-mediated migration functions to develop a dual-dimensional "time-space" analytical framework for CD4+ T cell research.
| Target | Fluorochrome | Function | abinScience Recommendation |
|---|---|---|---|
| Live/Dead | AqBlu | Exclude dead cells, B cells, monocytes | — |
| CD14 | BD Horizon V500 | Exclusion markers | View CD14 antibody |
| CD16 | BD Horizon V500 | View CD16 antibody | |
| CD19 | BD Horizon V500 | View CD19 antibody | |
| CD3 | PE Cy5.5 | T cells | View CD3 antibody |
| CD4 | PE TR | CD4+ T cells | View CD4 antibody |
| CD45RA | QD 655 | Differentiate T cell differentiation stages | — |
| CCR7 | BV421 | Memory subset markers | View CCR7 antibody |
| CD95 | Percp-eFluor 710 | View CD95 antibody | |
| CCR4 | PE Cy7 | Chemokine receptors for different Th subsets | View CCR4 antibody |
| CXCR3 | PE Cy5 | View CXCR3 antibody | |
| CCR6 | Biotin | View CCR6 antibody | |
| Biotin | QD800 | — | |
| CXCR5 | QD605 | View CXCR5 antibody | |
| CCR5 | APC Cy7 | View CCR5 antibody | |
| CCR3 | APC | View CCR3 antibody | |
| CCR10 | PE | — | |
| CRTh2 | FITC | View CRTh2 antibody |
Figure 1. Overview of OMIP-018 Gating Strategy
After exclusion of cell aggregates, dead cells, B cells, and monocytes, the live CD3+CD4+ T cell population is gated.
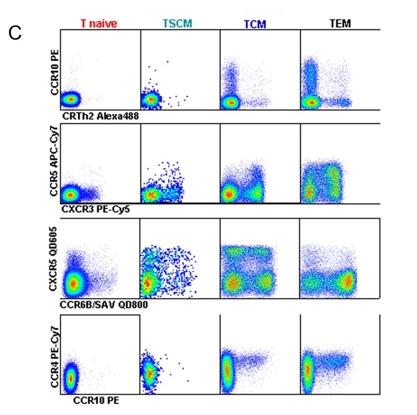
Using CD45RA, CCR7, and CD95, CD4+ T cells are differentiated into naïve T cells (TN), stem cell memory T cells (TSCM), central memory T cells (TCM), and effector memory T cells (TEM).
Chemokine receptors help differentiate Th1, Th2, Th17, and Th22 subsets within the aforementioned CD4+ T cell differentiation subsets.
1). FSC-A/FSC-H to exclude aggregates, gate lymphocytes, gate live CD3+ T cells (CD3+CD14-CD16-CD19-), and remove signals with abnormally increased fluorescence intensity caused by cell aggregation.

2). Gate CD4+ T cells (not shown), and distinguish the differentiation degree of CD4+ T cells by CD45RA/CCR7/CD95, including naive T cells (TN), stem cell-like memory T cells (TSCM), central memory T cells (TCM), and effector memory T cells (TEM).

3). In the above four cell populations, chemokine receptor expression is analyzed to determine the proportions of Th1, Th2, Th17, and Th22 subsets.

4.1 "Memory Subset" as the Anchor for Phenotype-Function Analysis
OMIP-018 innovatively uses the "memory differentiation stage" of CD4+ T cells as the central analytical axis, constructing a three-dimensional framework of "memory phenotype-chemokine receptor-functional orientation." Using CD45RA, CCR7, and CD95, cells are accurately divided into TN, TSCM, TCM, and TEM subsets, providing a solid foundation for functional analysis. Chemokine receptor expression further reveals the functional properties of each subset. TCM cells highly express CXCR5, supporting their migration to B cell follicles and involvement in humoral immunity. TEM cells express CCR10, marking their tendency to home to skin tissues. This analysis requires no in vitro stimulation, avoiding biases in receptor expression, and enables the simultaneous analysis of differentiation status and migration potential.
4.2 Systematic Validation of Key Conditions
OMIP-018's design, based on the biological properties of memory T cells, optimized experimental strategies to ensure reliable results. Sample processing time is strictly controlled, with staining and analysis performed within 5 hours of blood collection to prevent receptor internalization or downregulation. For low-expressed markers, staining conditions (4°C, 15-minute incubation) were optimized, improving detection efficiency for low-abundance markers. These adjustments provided accurate and reliable detection, accommodating the complexity of memory cells and improving reproducibility.
4.3 Focus on Memory Immune Scenarios for Expanding Research and Translational Application
OMIP-018 demonstrates significant application value in memory immunity research, driving both basic mechanism exploration and clinical translation. It systematically clarifies the chemokine receptor expression profile of different memory CD4+ T cell subsets, especially TSCM, providing key tools for understanding long-term immune memory formation and maintenance. In clinical applications, OMIP-018 can be used in vaccine development and research on immunity to infectious diseases. By analyzing the chemokine receptor expression of memory T cells after vaccination, the long-term protective potential of vaccines can be evaluated, particularly the cells' ability to migrate to infection sites.
Overall, OMIP-018 has wide applications in immunological research, particularly in exploring the differentiation mechanisms, migration patterns, and functional characteristics of CD4+ T cell memory subsets, providing important immunological data in both healthy and disease states.
OMIP-018 focuses on memory CD4+ T cells, establishing a comprehensive system for "subsetting memory cells, measuring chemokine receptor expression, and determining functional orientation." By combining precise CD45RA/CCR7 phenotyping with 8 chemokine receptor markers, it not only advances basic research in memory immunity but also shows great potential in translational research such as vaccine development and immune response to infections.
abinScience provides validated flow cytometry antibodies covering key targets in this panel, supporting your CD4+ T cell research
[1] Mahnke YD, Beddall MH, Roederer M. OMIP-018: Chemokine receptor expression on human T helper cells. Cytometry A. 2013;83(5):441-442.
As a strategic venture of AtaGenix (established 2011), abinScience was founded in 2023 to deliver premium life science reagents that accelerate discovery. Our flow cytometry antibody products cover commonly used detection markers, with a wide variety to meet the research needs of multiple species (Human/Mouse/Rat/Dog/Hamster/Monkey, etc.). We provide stable and reliable support for scientific research.
+86-27-65523339
Building C, No. 666, Shen Dun Si Lu, Wuhan, 430206, China
中文
English
한국어
日本語
Español
Français
Русский